Workflow Idea Gallery
See How AI Thinks, Step by Step
Don't just trust the AI. See exactly how it thinks.
Automation isn't magic; it's engineering. We replace hours of manual human labor with precise chains of logic. Browse the gallery below to see how we route data from Firecrawl to OpenAI to Notion to build systems that scale.

Backlink Miner - DataForSEO
Complex data processing pipeline for backlink analysis using DataForSEO API

Sequential Processing Workflow
Vertical workflow template with sequential node processing

Multi-Branch Processing
Complex workflow with multiple parallel processing branches

LangChain Calendar Assistant
Google Calendar MCP Agent with ReAct Agent and Tavily Search integration

Resume Screening System
Automated resume processing with PDF reading and scoring logic

ICP Decoder - Customer Intelligence
Website URL to Ideal Customer Profile extraction using Jina AI and GPT-4

Content Production Pipeline
Research to production workflow using Gumloop, Dify, and Notion

Video Content Splitter
Gemini 1.5 Pro visual analysis splitting content to multiple formats

SERP Rank Monitoring System
Daily trigger workflow with DataForSEO rank tracking and Slack alerts

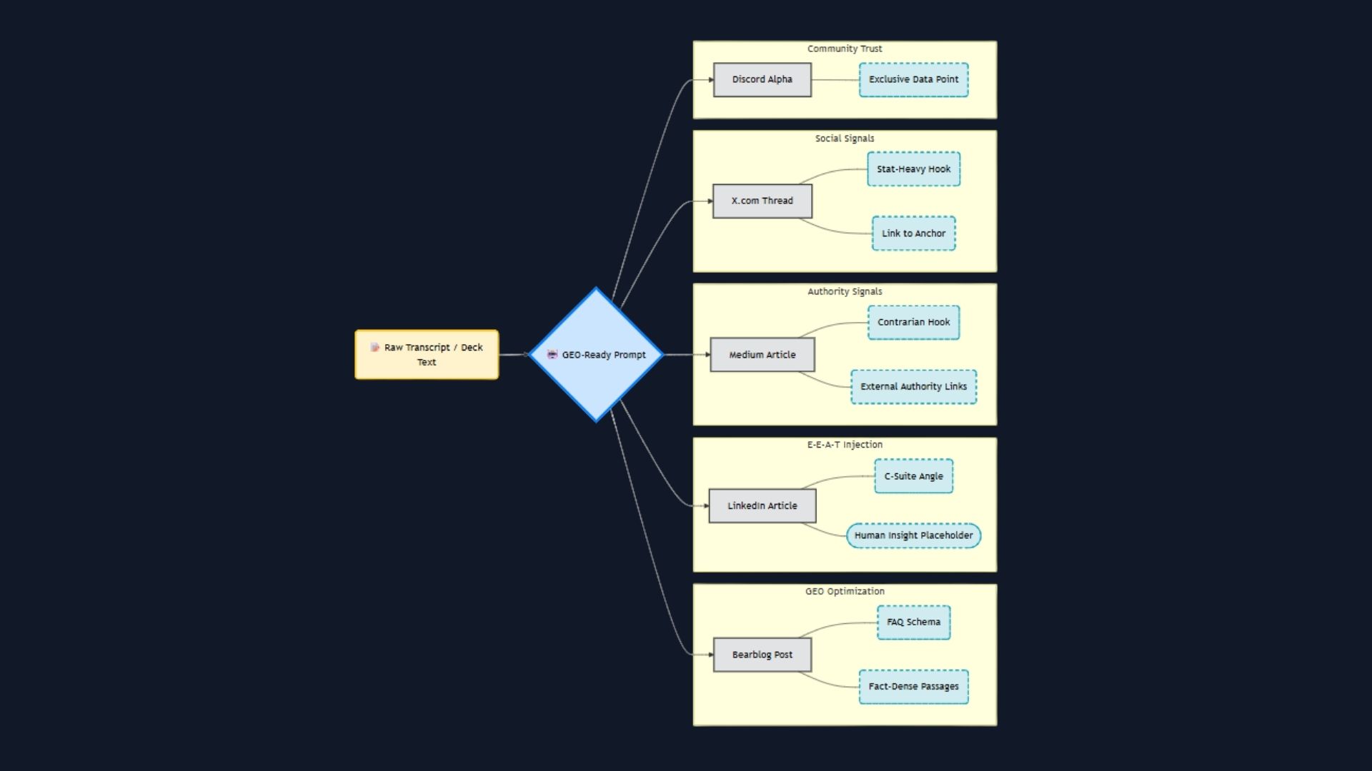
GEO-Ready Content Distribution
Multi-signal content strategy with community trust, social signals, and authority building

Notion Data Extraction Pipeline
Complex branching workflow extracting and processing data from Notion databases

Website Audit & Revenue Impact
Firecrawl site mapping with Core Web Vitals analysis and revenue impact scoring

Ready to install these architectures?
You can build these yourself using the diagrams above. Or, you can download the pre-built templates, API configurations, and prompts instantly.